Skip to main content
Purchase a selected eligible product and register to get +1 year extended warranty today!Learn More

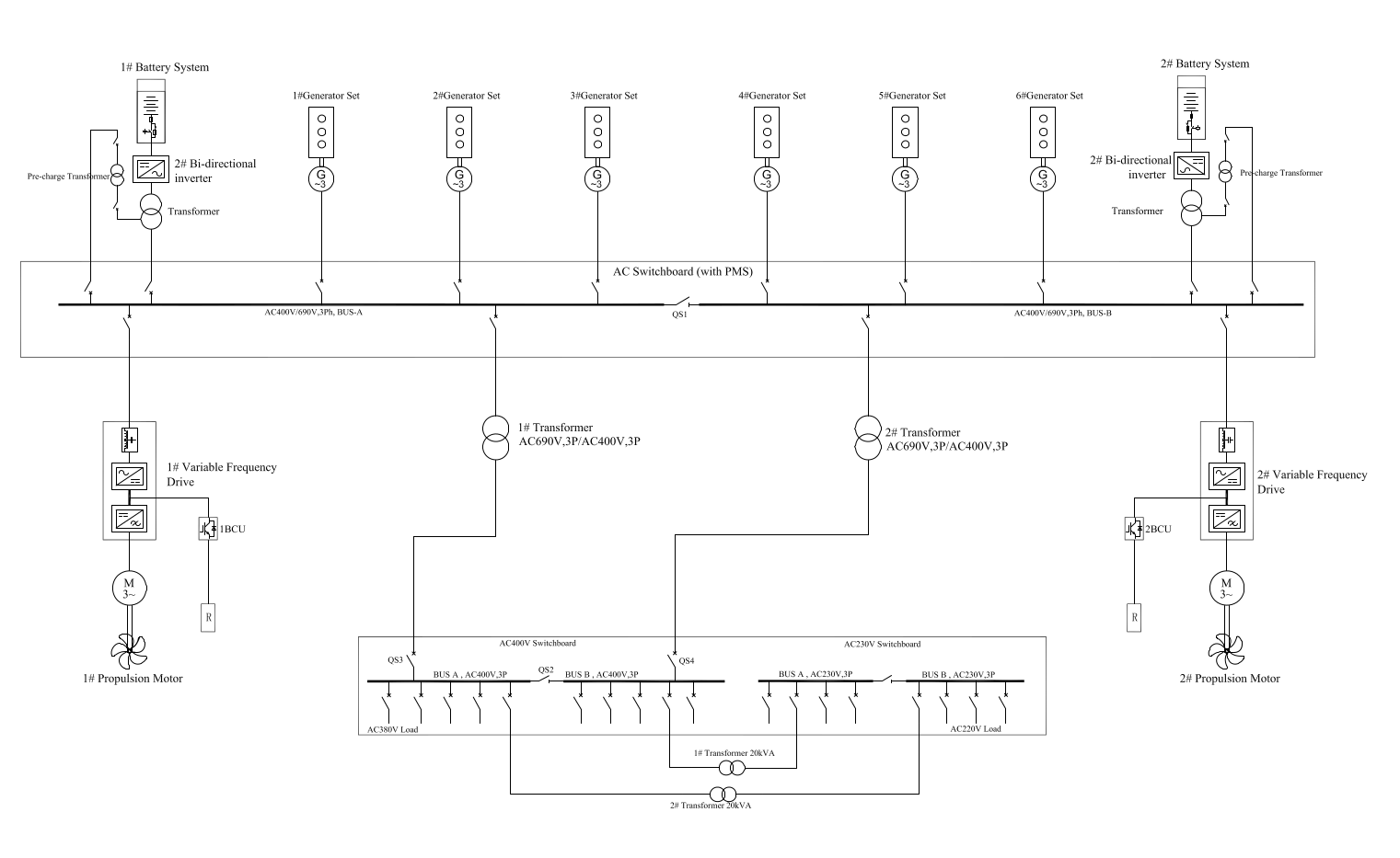
Hybrid AC System

Hybrid AC System - Electric Marine Propulsion systems from ePropulsion
Diesel Engine
Generator
Battery
AC-DC Converter
Main AC Switchboard
Frequency Converter
Frequency Converter
Main Propulsion
Bow Thruster

An AC hybrid propulsion system uses a diesel or gas generator to supply alternating current (AC) power directly to the electric motor, eliminating the need for battery banks. This configuration provides a straightforward, reliable solution for vessels requiring continuous power and extended operational range.

For added performance and flexibility, the system can be enhanced with a high-performance battery system. Integrating batteries enables silent operation, improved energy efficiency, and the ability to handle peak loads. It also reduces fuel consumption and emissions, supporting a cleaner and more sustainable marine operation.

How It Works

The generator produces AC electricity to power the electric motor directly.

The electric motor drives the propulsion system, providing efficient, smooth power delivery.

Excess energy can be managed through load balancing to optimize fuel efficiency.

The system can be designed with multiple generators for redundancy and increased power output.

Customised:

Tailored to your vessel's unique specifications.

Reliable:

Designed for durability and operational efficiency.

Sustainable:

Built to minimise environmental impact and drive maritime decarbonisation.

Products

Motor
High-Performance Electric Motors for Reliable Propulsion
Energy Storage System
High-Capacity LFP Batteries for Sustainable Power
Propulsion Drive
Precision Control for Smooth and Efficient Operation
Energy Management System
Optimised Energy Control for Maximum Efficiency
AC Switchboard
Stable and Secure AC Power Distribution
Charging & Shore Connection
Seamless Charging Solutions for Electric and Hybrid Vessels